学院首页
|
加入收藏
|
联系我们
部门首页
|
中心概况
中心简介
内设机构
联系我们
|
服务指南
网络服务
信息化服务
网站群服务
常见问题
|
新闻公告
|
资料下载
网络科表单
电教信息科
实训科表单
|
中心党建
|
规章制度
网络管理
多媒体教室
实验室管理
|
网络安全
网络安全法
安全宣传
|
实验室安全
法律法规
安全知识
安全小常识
隐患举报
|
实验室安全
安全知识
部门首页
>>
实验室安全
>>
安全知识
>> 正文
法律法规
安全知识
安全小常识
隐患举报
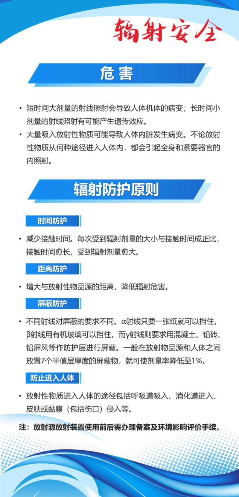
辐射安全知识
发布日期:2024年04月17日 08:37 作者: 来源: 点击:
上一篇:
激光安全
下一篇:
防爆知识
友情链接 /
Lkink
办事大厅
VPN
电子邮箱
自助服务
OA系统
教务系统
财务报销
资产管理
统一支付
版权所有:安徽财贸职业学院现代教学技术中心 地址:合肥市翡翠路900号 邮编:230601