根据省委教育工委、省社机关党委的有关文件精神,按照院党委的总体部署,下面就我院2011-2012学年度第一学期教职工政治理论学习计划作如下安排:
一、指导思想
高举中国特色社会主义伟大旗帜,深入贯彻落实科学发展观,以学习贯彻党的十七届六中全会和胡锦涛总书记在庆祝中国共产党成立九十周年大会上的讲话精神为重点,以师德师风建设为抓手,以提高教职工思想政治素质、推动学院科学发展为目标,紧密结合学院中心工作,扎实推进学习型党组织建设,不断增强政治理论学习的针对性、指导性和实效性,为我院又好又快发展提供精神动力和思想保证。
二、学习形式与要求
1.提高认识,加强领导。各党总支(支部)书记是政治理论学习的第一责任人,负责组织本单位教职工的政治理论学习活动。要进一步提高认识,认真搞好思想发动,切实加强组织领导,要带头学习、带头发言、带头调查研究、带头撰写心得体会和论文、带头解决实际问题。
2.完善制度,严肃纪律。各党总支(支部)要进一步完善政治理论学习制度,建立健全学习活动机制,用制度规范学习活动。各党总支(支部)要严肃学习纪律,严格签到制度、请假制度,学习情况要有记录,教职工个人的学习要有笔记。院领导到所在党总支(支部)参加学习。
3.精心组织,确保实效。可采取集中学习、重点发言与集体讨论等形式进行学习,同时还可以采用外请专家作辅导报告、观看多媒体辅导资料等方式进行学习。每次学习的内容要突出重点,注重实效。要将政治理论学习与部门实际和个人工作结合起来,用学习推动工作。及时将学习中的创新做法和经验报送党委宣传部,党委宣传部将择优在院报上予以刊登。
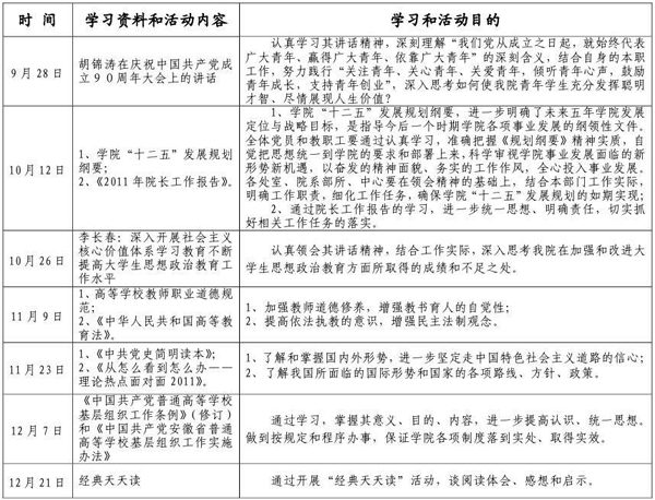
三、学习内容与时间安排
具体学习内容和时间见附表。
