按照学院工作安排,现将2014年下半年全院教职工政治理论学习工作安排如下:
一、指导思想
以邓小平理论、“三个代表”重要思想和科学发展观为指导,以深入学习贯彻党的十八大、十八届四中全会及国务院《关于加快发展现代职业教育的决定》精神和习近平总书记系列重要讲话精神为主线,以学习践行社会主义核心价值观为根本,以推动学院科学发展为目标,不断提升广大教职工的政治理论素养和思想道德水平,坚持学以致用、用以促学,着力研究解决改革发展中的突出问题,为学院事业发展提供思想保证、理论支持和精神动力。
二、学习形式与具体要求
1、联系实际,增强学习效果
把学习理论同指导工作结合起来,把解决认识问题同解决实际问题结合起来,发挥理论指引功效,不断增强教书育人、管理育人、服务育人的工作能力。
2、创新形式,提升学习动力
要大胆创新,不断改进学习的方式方法,将集中辅导学习与分散自主学习相结合,通过采取专题讲座、主题辩论、观看音像资料、主题实践活动、党课教育等生动多样的学习形式,增强政治理论学习的吸引力与感染力,提高理论学习成效。
3、选树典型,推广先进经验
对在政治理论学习方面有创新举措、成效显著的做法和典型,党委宣传部将加大在学院门户网站、院报上宣传推广的力度,并择优向社会媒介推荐。
4、严格考勤,健全学习档案
各党总支(支部)书记是政治理论学习的第一责任人,负责本单位(部门)干部职工政治理论学习活动的组织安排;要做好统筹安排,不得以业务学习挤占政治理论学习时间;严格政治理论学习制度,确保学习签到簿、记录簿“两簿”齐全,学习时间、内容、效果“三落实”,健全政治理论学习档案;要把学习作为促进干部队伍能力素质建设和教职工思想理论水平提升的重要途径,对照学院下半年的工作目标和任务,有的放矢地组织开展学习活动;院领导到所在党总支(支部)参加学习。
党委宣传部将不定期对各党总支(支部)政治理论学习情况进行检查、督导,对不按规定要求的,进行通报批评。
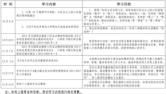
三、学习内容与时间安排
学习内容和时间安排见附表。
